特設サイトはこちら
お問い合わせ・よくある質問
企業情報
一覧へ戻る
閉じる
企業情報 トップページ
会社案内
経営理念・経営計画・ブランドステートメント
資材調達
電力自由化について
発行冊子・動画
グループ企業
知る・楽しむ
事業概要
一覧へ戻る
閉じる
事業概要 トップページ
原子力発電
火力発電
再生可能エネルギー
海外事業
エネルギーの現状
電気の安全・安定供給
VPP(仮想発電所)
地域活性化・まちづくり
株主・投資家のみなさまへ
一覧へ戻る
閉じる
株主・投資家のみなさまへ トップページ
経営方針
決算・IR関連情報
決算短信
IRカレンダー
財務ハイライト
株主・株式情報
社債関連情報
個人投資家のみなさまへ(凱旋門 賞 ブック メーカーグループについて)
サステナビリティ
一覧へ戻る
閉じる
サステナビリティ トップページ
Environment(環境)
Society(社会)
Governance(ガバナンス)
採用情報
一覧へ戻る
閉じる
採用情報 トップページ
新卒採用ポータルサイト
オープンカンパニー
キャリア採用
グループ採用
障がい者採用
ミライスイッチ
関電まる見え!チャンネル
内定者サイト
モトカン(アルムナイコミュニティ)
ニュース
一覧へ戻る
閉じる
ニュース トップページ
プレスリリース
お知らせ
English
検索
メニュー
閉じる
HOME
企業情報
プレスリリース
2000
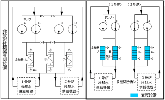
原子炉補機冷却設備の系統構成
凱旋門 賞 ブック メーカー
プレスリリース
2000
2000年6月30日
大飯発電所の原子炉設置変更許可について
戻る